SNES Schwarzes Bild

  • Hey Zusammen,

    Ich hab meinen Super Nintendo (Modell SNSP-001A FRG mit SNSP-CPU-01-Platine) zerlegt, da er zwar noch funktionierte aber ich ihn als Bastler reinigen und checken wollte und das Gehäuse aufbereiten wollte (was soweit gut geklappt hat).

    Nach dem Zusammenbau hatte ich jedoch nur noch ein dunkles, fast schwarzes Bild, der Ton kam weiterhin.
    Ich hab die Konsole wieder geöffnet und mit dem Multimeter sämtliche Punkte durchgemessen, darunter:

    • Alle Kontakte am AV-Port, besonders Pin 4 (Composite Video)
    • Masseverbindungen zu den Elkos
    • Durchgang vom Videochip (AN1324S, U17) zu C61 und zum AV-Port
    • Die Sicherung, die bei einem Kurzschluss (versehentlich durch Berührung mit einem Draht) ausgelöst wurde – habe ich danach ersetzt

    Ich habe daraufhin die Elkos C59, C60 und C61 gewechselt (alle 10 µF / 50 V), da sie teilweise sichtbar korrodiert waren und ein möglicher Grund für das schlechte Bild sein könnten – leider ohne Veränderung am Fehlerbild. Aber ich weiß nicht welche davon gegen Minus auf Masse piepsen sollen. (Siehe Foto / vor dem Tausch der Elkos)

    Die Stromversorgung ist stabil, Ton ist da, alle Verbindungen sind geprüft und haben Durchgang – dennoch bleibt das Bild extrem dunkel.

    Kann mir hier jemand weiterhelfen? Ich bin mittlerweile echt ratlos. Ich hatte auch den Catridge Slot verdächtigt, jedoch hab ich daran alles gereinigt und jeden kontakt zum Lötpunkt unten auf Durchgang gemessen.

  • Ich habe es über Scart/RGB angeschlossen. Ich hab mir mal die Kontakte angeschaut, die scheinen aber soweit in Ordnung zu sein. Ich finde es nur seltsam, weil es vorher funktioniert hat mit dem RGB Kabel. Vielleicht werde ich mal einen anderen Fernseher probieren, oder mal über die Antenne anschließen.

    Zwischen Werkbank und Weltbild.

    Nicht der schwerste Weg – der klügste.

  • Sowas ist immer ein bisschen schwierig mit der Fehlersuche... deswegen sollte man systematisch vorgehen.

    Zunächst einmal, verschiedene Kabel testen. Je nachdem, was vorhanden ist. Am Besten wäre ein RGB-Kabel, das beiliegende Standard-Composite-Kabel,
    und noch das Standard beiliegende RF-Input-Kabel (Antennenkabel).
    Das Antennenkabel wäre sehr wichtig zum testen, weil es einen separaten Anschluss hat. Somit kann man schon mal in Erfahrung bringen, ob eventuell der Video-Output beschädigt ist.
    Falls das Bild bei allen drei Anschlussvarianten gleich bleibt, dann liegt es nicht an der Videoverkabelung.

    Welche Kabel hast du exakt zur Verfügung ? (kannst auch Bilder davon schicken, falls du dir nicht sicher bist, ob es ein RGB-Kabel ist)

    Ebenfalls, wie mit mehreren Kabeln, solltest du mit verschiedenen Spielen testen !!! Nicht immer nur das selbe Modul verwenden !

    Und, nur für alle alle Fälle, eventuell mal an einem anderen TV testen.


    Mehr kannst du selber nicht tun.
    Falls das Alles nix bringt, du hast WIRKLICH ALLE Vorschläge von mir durchprobiert, und das Bild ist immer noch nicht ok, dann wird es wohl ein Problem auf der Platine sein, eventuell der Grafikprozessor etc.

    In diesem Fall, solltest du dich an unsere Kollegen wenden : https://circuit-board.de/forum/

    "The world is indeed comic, but the joke is on mankind." ("Die Welt ist wirklich komisch, aber der Witz ist die Menschheit !")

    (H. P. Lovecraft)

  • So sieht mein RGB Kabel aus. Ich hatte den SNES zuletzt an einem alten Kompakt TV (Röhrenfernseher) angeschlossen gehabt mit einem Chinch/Antennen-Kabel marke Eigenbau. Jedoch konnte ich ohne Probleme spielen. Ich weiß nicht was genau nun problematisch ist, seit ich das Teil zerlegt habe. Ärgerlich. Nun hab ich es ebenfalls mit dem Antennen Anschluss versucht, da ist das Bild ebenfalls so dunkel wie beim Scart-RGB Anschluss.


    Wenn nichts weiter hilft, dann wende ich mich mal an Circuit Board. Danke soweit für eure Hilfe in der Angelegenheit.

  • Dein Kabel ist leider kein RGB-Kabel, sondern lediglich das Standard-Composite Kabel + Scart Adapter !

    Aber, wenn du nun bereits auch schon den Antennen-Port getestet hast, und das Bild genauso dunkel blieb, dann dürfte der Fall eigentlich klar sein.
    (es sei denn, du hast es immer mit dem selben Spiele-Modul versucht...?)

    Wenn bei beiden Kabeln, mit verschiedenen Spielen, das Bild so bleibt, dann ist ein ernsteres technisches Problem der Konsole, und ich würde dich lieber ins Circuit-Board schicken.

    "The world is indeed comic, but the joke is on mankind." ("Die Welt ist wirklich komisch, aber der Witz ist die Menschheit !")

    (H. P. Lovecraft)

  • Hast du evtl hinten am Gerät den schwarzen Schalter von CH3 auf CH4 gestellt?

    Soweit ich weiß, hat der Schalter nur was mit dem RF-Output zu tun.
    Falls CH3 bei der Kanalsuche nicht funktioniert, dann kann man auf CH4 schalten.

    Hat aber nix mit dem AV-Output zu tun.


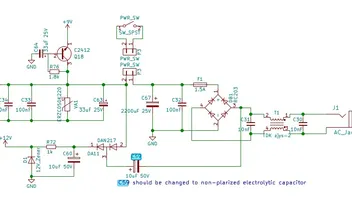
    Sollte C59 nicht ein bipolarer Elko sein?

    Richtig.


    Siehe :

    SNES defekter Kondensator C59 - Reparaturoption? - Circuit-Board
    Hallo zusammen, ich habe ein gebrauchtes SNES gekauft und einer der Kondensatoren auf dem Board ist ausgelaufen; verbrannt? Ich lerne gerade dazu ... Hier…
    circuit-board.de

    "The world is indeed comic, but the joke is on mankind." ("Die Welt ist wirklich komisch, aber der Witz ist die Menschheit !")

    (H. P. Lovecraft)

  • Servus Lens34 ,


    ich kann mich meinen Vorschreibern nur anschließen.

    Dennoch der kleine Hinweis, dass es bei YouTube viele Videos mit der Rubrik " snes schwarzer Bildschirm" gibt.

    Vielleicht hilft es Dir, sodass Du auf diese Weise im Selbststudium die Lösung findest.

    Treu dem Motto "ach guck mal, bei mir war das genauso" (wenn Du Dir halt das entsprechende Video anschaust).


    Ich gucke gleich noch einmal nach einem Video,

    in dem auf Fehlerquellen bei dem Löten eingegangen wird - der Kanal ist recht interessant für uns Löter. 😉

    Es soll nicht zur Kritik an Deiner Löt-Kunst dienen, sondern nur als Hinweis, was alles schief gehen kann.

    Ich hab` auch schon einige Fehler beim Bruzeln ungewollt produziert und bin teiweise verzweifelt.

    Mit bestem Gruß

    Mac


    Die Lage ist erst dann beschissen, wenn wir uns nicht mehr zu helfen wissen.

    Die zwei Minuten Luft, hab´ ich auch noch.

  • Lens34


    🔨 Entlöten wie die Profis ⚡ und wie eHaJo...
    Hakko hat mir liebenswerter Weise deren Entlötpistole kostenlos für ein Monat zum Testen geliehen. Natürlich lasse ich mir das nicht entgehen und drehe ein V...
    www.youtube.com


    Wer macht sie nicht? 🌶️ typische Lötfehler
    In diesem Video zeige ich dir die häufigsten Fehler beim Löten – und wie du sie ganz einfach vermeiden kannst. Hast du auch schon einen dieser Fehler gemacht...
    www.youtube.com


    Danach seid ihr Profis! 🤷 Fehler/Tipps fürs SMD Löten
    In diesem Video zeige ich euch Tipps bzw häufige Fehler, die beim #SMD #löten gemacht werden.🛒 Ein Flussmittelstift in unserem Shop: https://www.ehajo.de/pr...
    www.youtube.com


    Video 3 / SMD Löten, ab Minute 16. Wobei ich jedes Video interessant und lehrreich finde.

    Mit bestem Gruß

    Mac


    Die Lage ist erst dann beschissen, wenn wir uns nicht mehr zu helfen wissen.

    Die zwei Minuten Luft, hab´ ich auch noch.

  • Haha vielen Dank euch allen. Danke Krusty, ich hab die Simpsons echt rauf und runter geschaut.

    Immer wieder Packt mich die motivation und dann schau ich wieder weiter - step für step eben und bin natürlich um jeden Tipp froh. Manchmal ist man dann frustriert und schmeißt alles hin und dann gehts etwas später wieder weiter hihi.


    Schöne Ostern euch allen.

    Zwischen Werkbank und Weltbild.

    Nicht der schwerste Weg – der klügste.

  • Beerwave Es ist zwar eine Weile her, aber die Dunkle Jahreszeit gibt wieder mehr Luft für die Arbeit im dunklen Kämmerlein.

    Ich suche für den C59 nun ersatz, da ich den als 10 µF / 50 V smd elko ersetzt hatte. Ich verstehe nur nicht, warum dann bereits vorher der 10µF / 50 V eingebaut war. Bipolare SMD Elkos mit 10µF / 25 V habe ich leider gar keine auf die Schnelle gefunden...

    Naja ich habe zusätzlich mal trotzdem ein neues Bildschirm-Kabel bestellt, auch wenn ich das eigentlich bereits ausgeschlossen habe. Naja mit reiner Luft und liebe krieg ich das Teil leider nicht zum laufen. Da muss ich mal wieder ran und Zeit investieren.

    Zwischen Werkbank und Weltbild.

    Nicht der schwerste Weg – der klügste.

  • Hallo Lens34

    Eine höhere Spannungsfestigkeit macht beim Kondensator keinen entscheidenden Unterschied. Lediglich die Kapazität muss die gleiche sein.

    Ergo: Ein 10uF / 50V verhält sich im Bezug auf die SNES absolut identisch, wie ein 10uf / 25V. Aber die Bi-Polarität sollte gegeben sein. :!:

    Lustigerweise ist der C59 im Schema der SNES PAL als 50V angegeben:

    Da hier allerdings lediglich 12V anliegen, reichen 25V Spannungsfestigkeit vollkommen aus. :thumbup: Ich glaube, nur welche der ganz frühen Platinenrevisionen hatten tatsächlich 50V drin, bis Nintendo diese recht zügig zu 25V änderte. 8o

    Ich selbst verwende THT-Kondensatoren, wenn einmal die SMDs raus sind, da diese einfach wesentlich praktischer sind. Einfach die Beinchen so biegen, dass diese quasi "Füße" ergeben, um auf den Lötpads aufzusetzen.

    Diesen hier verwende ich für die Position C59:

    https://www.digikey.de/de/products/detail/nichicon/uep1e100mdd/2597814?_gl=1*oxn6de*_up*MQ..*_gs*MQ..&gclid=Cj0KCQjw35bIBhDqARIsAGjd-cbOuVO2Y5wTkuLt2ntB58oBlqaoRBxR-k4or1n6xwYyRaZOLjrL5vsaAqIbEALw_wcB&gclsrc=aw.ds

    Grundsätzlich dürfte der Kondensator Nichicon UEP1E100MDD aber auch bei anderen Bezugsquellen zu finden sein. ;)


    Allerdings habe ich gewissermaßen Zweifel, ob es wirklich an dem C59 Kondensator liegen könnte. :/

    Allererste Anlaufstelle bei schwarzem Bildschirm wäre eine Überprüfung des Modulslots. Bei frühen Modellen ist dieser nämlich abnehmbar. (Gehe ich jetzt mal bei deinem Fall davon aus, da du ja auch den 50V Kondensator drin hattest.)

    bei Timestamp ca. 5:50 Min

    Den Slot einfach mal abnehmen und prüfen, ob eventuell die Pins korrodiert oder stark oxidiert sind, sowohl am Mainboard, als auch am Slot selbst. Dabei ebenfalls überprüfen, ob eventuell die Pins im Slot verbogen sind und ggf. mit einer Nadel oder ähnlichem vorsichtig zurückbiegen. Ein neuer Slot sollte nur der allerletzte Ausweg sein, da die originalen Slots einfach die beste Qualität haben. ^^


    Erst wenn dieser Punkt ausgeschlossen werden kann, kann man sich auf die Suche machen, ob es eventuell eine defekte Komponente auf dem Board sein könnte. ;)


    Edit: Ich habe mir eben nochmal den Eingangspost genauer durchgelesen und gesehen, dass du den Slot durchgemessen hast. (Sorry war schon spät gestern :D) Vermutlich auf der Unterseite an den Lötstellen? Oder hast ihn auch abgenommen gehabt?

    Ansonsten wäre die Frage, falls du dich erinnern kannst, wo genau dir der Kurzschluss passiert ist? Im Optimalfall vielleicht sogar mit Bild von der Stelle?

    Wer will, sucht Wege. Wer nicht will, sucht Gründe.

    Alle sagten "Das geht nicht!". Dann kam einer, der wusste das nicht, und hat es einfach gemacht.

    Edited once, last by Ikarionus (November 2, 2025 at 8:40 AM).

  • Hey, danke für deine Antwort Ikarionus ich finde es echt cool dass so viel Leben in diesem Forum steckt. Tatsächlich lässt sich bei mir dieser catridge slot herausnehmen und er passt identisch beidseitig rein. Aber ich sehe keine Markierung oder unterschiede von vorn zu hinten, auch die kontakte scheinen alle soweit i.O. zu sein. Ich habe von oben angesetzt und unten zur Lötstelle gemessen.

    Den Kurzschluss gabs als der Power-Schalter mit dem Lötbeinchen auf das abschirm-blech gekommen ist, zu diesem Zeitpunkt war das Bild allerdings schon schwarz. Lediglich die Sicherung des SNES ist rausgeflogen. Auch die Bildgebende Komponenten habe ich durchgemessen, Sowohl auf der Platine direkt als auch den Anschluss für das Bild. Oder kann es sein dass die Beinchen nicht mehr akkurat gegen die Platine gedrückt werden beim festschrauben des Catridge slots?? Eigentlich sehen die aber alle sehr sauber und nicht verbogen aus...

    Was mir allerdings aufgefallen war: das Bauteil mit den 3 Füßen, das außen gegen das Schutzblech geschraubt wird. Das wurde relativ schnell warm, keine Ahnung ob das normal ist? Da steht U12 daneben bzw IGO darunter....

    Der C59, den ich ausgetauscht habe ist ein SMD Elko, allerdings ist der neue nicht Bipolar.


    Ich kann auch bei Tage nochmal ausführlich Bilder von dem ganzen Teil machen wie es jetzt aussieht und Stand der Dinge ist.

    Zwischen Werkbank und Weltbild.

    Nicht der schwerste Weg – der klügste.

    Edited once, last by Lens34 (November 3, 2025 at 12:13 AM).

  • Den Kurzschluss gabs als der Power-Schalter mit dem Lötbeinchen auf das abschirm-blech gekommen ist, zu diesem Zeitpunkt war das Bild allerdings schon schwarz. Lediglich die Sicherung des SNES ist rausgeflogen.

    Also wenn ich dich richtig verstehe, bestand das "zu dunkle" Bild bereits vor dem Kurzschluss. ?( Heißt, das wäre jetzt nicht die Ursache, an welcher wir ansetzen könnten, um die defekte Komponente auszumachen. :/ Korrigier mich bitte, falls ich mit meiner Aussage falsch liege. ;)

    Auch die Bildgebende Komponenten habe ich durchgemessen, Sowohl auf der Platine direkt als auch den Anschluss für das Bild. Oder kann es sein dass die Beinchen nicht mehr akkurat gegen die Platine gedrückt werden beim festschrauben des Catridge slots?? Eigentlich sehen die aber alle sehr sauber und nicht verbogen aus...

    Zumindest klingt das erstmal nicht so, als wäre der Slot verdächtig. Wenn du ihn abgenommen hast und dir dabei keine bemerkenswerte Korrosion oder ähnliches aufgefallen ist, dann behaupte ich mal vorsichtig, dass vermutlich auch hier alles in Ordnung sein müsste. Am ehesten kann man hierzu allerdings eine Aussage treffen, wenn es entsprechende Bilder zum Einschätzen gibt. 8o


    Was mir allerdings aufgefallen war: das Bauteil mit den 3 Füßen, das außen gegen das Schutzblech geschraubt wird. Das wurde relativ schnell warm, keine Ahnung ob das normal ist? Da steht U12 daneben bzw IGO darunter....

    Das ist der Spannungsregler 7805:

    Und ja, der wird im Betrieb warm, deswegen ist er ja an das Wärmeleitblech (kein Schutzblech, das vordere Blech ist ein Schutzblech) anliegend verbaut... :D (Und sollte ohne das Blech wenn überhaupt nur kurz betrieben werden :!:)

    Man könnte hier durchaus mal nachmessen, ob dieser seine 5V Sollspannung liefert:

    Der C59, den ich ausgetauscht habe ist ein SMD Elko, allerdings ist der neue nicht Bipolar.

    Ist an sich kein Drama, da es kurzfristig voraussichtlich keine Probleme verursachen sollte. Dennoch sollte das "Upgrade" auf einen bipolaren Kondensator so bald wie möglich erfolgen. ;)


    Ich hätte tatsächlich auch noch eine weitere Frage:

    Wenn du die Konsole anschaltest, ist das Bild immer ab Sekunde 1 dunkel, oder bleibt es eventuell für wenige Sekunden (2-3 Sekunden evtl.) auf normaler Helligkeit, ehe es ganz dunkel wird? :?:


    Ansonsten wenn möglich bitte auch das hier:

    Ich kann auch bei Tage nochmal ausführlich Bilder von dem ganzen Teil machen wie es jetzt aussieht und Stand der Dinge ist.

    Bilder wären wirklich wichtig. Das ist immer ein elementarer Baustein bei der Spurensuche. :thumbup: Per Beschreibung allein ist es oft schwieriger, eine treffende Aussage machen zu können. :S

    Und:

    Naja ich habe zusätzlich mal trotzdem ein neues Bildschirm-Kabel bestellt, auch wenn ich das eigentlich bereits ausgeschlossen habe.

    Auf jeden Fall auch dieses ausprobieren. Und dazu auch, wie von Krusty empfohlen, auch verschiedene Spiele testen. Wenn es nämlich keine Abhilfe schafft und wir ein defektes Kabel zu 100% ausschließen können, dann muss, wie ebenfalls bereits von Krusty vermutet, irgendwo in der Konsole das Problem liegen. :/

    Allerdings bin ich hier auch vorsichtig optimistisch gestimmt ;):

    Wenn einer der Chips wie die PPUs oder CPU defekt wären, sollte sich das eigentlich nicht durch ein zu dunkles Bild äußern. Das ist kein typischer Fehler für solche Defekte. Das Bild wird z.B. nämlich dunkler, wenn irgendwo ein zu großer Widerstand besteht, wo er eigentlich nicht bestehen dürfte. (Bzw. ein Signal irgendwo zu schwach durchgeleitet wird). Bedeutet, dass die SNES durchaus noch zu retten sein müsste. ^^

    Was übrigens ebenfalls eventuell weiterhelfen könnte:

    Hey Zusammen,

    Ich hab meinen Super Nintendo (Modell SNSP-001A FRG mit SNSP-CPU-01-Platine) zerlegt, da er zwar noch funktionierte aber ich ihn als Bastler reinigen und checken wollte und das Gehäuse aufbereiten wollte (was soweit gut geklappt hat).

    Nach dem Zusammenbau hatte ich jedoch nur noch ein dunkles, fast schwarzes Bild, der Ton kam weiterhin.

    Wie lief die Reinigung ab? Kannst du diese bitte, falls möglich, ausführlich beschreiben? :huh:

    So, jetzt hab ich genug Vermutungen rausgehauen und Fragen gestellt. :D Jetzt braucht es zuerst wieder deinen Input Lens34 . :)

    Wer will, sucht Wege. Wer nicht will, sucht Gründe.

    Alle sagten "Das geht nicht!". Dann kam einer, der wusste das nicht, und hat es einfach gemacht.

  • Ikarionus danke für die ganzen Hinweise. Da ich beruflich sehr eingeengt bin kommen bei mir die Nachrichten leider immer nur Phasenweise. Da ich aber ein Optimist bin, checke ich das demnächst und werd auch umfangreich Fotos machen und versuche das so detailliert wie möglich zu beschreiben.

    Zwischen Werkbank und Weltbild.

    Nicht der schwerste Weg – der klügste.

Participate now!

Don’t have an account yet? Register yourself now and be a part of our community!